For what it's worth, I would like to say that I also bought what seems to be a fake THAT1512. I got it off ebay from a seller with positive ratings spanning years so it might be a case of the seller themselves not knowing it was a fake.
I was seeing voltages very similar to @PolarYetti with around -8V on pin 4 and around +10V on pin 7... Which seems to indicate a fake.
@muzammil_wang You can use the Minima with most JFETs (the 2SK209-GR is a good choice).
Like the physically bigger brothers (Happy, Woody) it's primarily intended to mount the JFET more easily than stringing wires to the leads.
Any of these boards can be used with a traditional PC mic input by simply hooking up a from 5V (even 3V will work) to 2K2 resistor in series with the drain, shorting the source to ground and taking the signal off with a capacitor around 47uF.
Almost all the common-or-garden electret mics we use are little more than an electret mic with a JFET pre-fitted inside the capsule with the gate attached internally and usually the source grounded.
This is called a "common source" amplifier and the gain is respectable although distortion starts to creep up in the single figures quite quickly and unpredictably. JFETs are weird beasts and have very wide tolerances.
Many will look at that and go a little pale at the idea of >0.999% distortion but for simple voice use (like in a simple desktop mic or a voice mic for podcasting) that's not that noticeable. We're pushing the envelope here (on DIY Perks and other mic builder sites) to get a more natural sound with less distortion.
But a simple as the 2K2 + capacitor solution is, it's effective when quality isn't key. It's far more important for musical instruments which have complex and detailed frequency content. Even pianos don't produce a pure sine wave due to colouring from the resonant cavity.
The V2 preamps can be configured to do this with minimal changes, so yeah you could do that.
I'll be curious to test and see if the "gm booster" can be used remotely - in theory it should be possible but it will probably require something more like the original Varee. It's a weird little circuit that's difficult to follow because everything happens at the same time, but tightens up the JFET and reduces distortion by at least an order of magnitude.
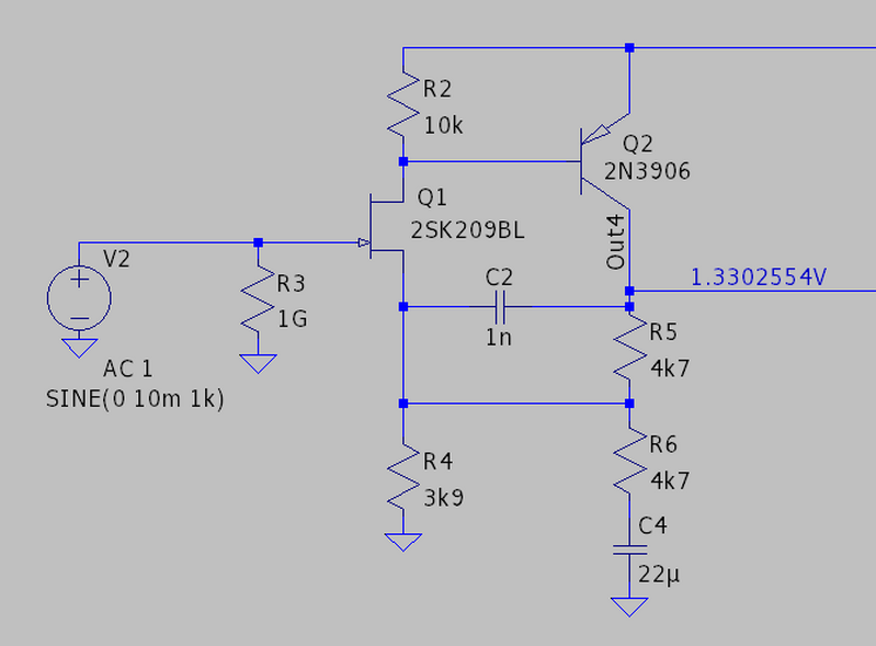
Here it is in LTSpice with a 2SK209BL (the current is limited to a few 10s of uA)
The two capacitors are for frequency compensation so you can ignore those. The clever bit is the way the base/emitter drop (about 0.7) is used to set the JFET current, independent of the supply. Transistor action keeps things nicely in balance and distortion is reduced, but there's no fiddling with preset potentiometers.
Take everything I say with a pinch of salt, I might be wrong and it's a very *expensive* way to learn!
can i use the type c dac of an iem and open the mic housing and attach the jli2555's fet out in place of the iem mic? or use the iem dac as the mic amp digitiser? Just curious.
A very typical PC mic is wired like this - so yeah you should be able to but performance will suffer although the quality of the capsule is such that it should still be pretty good. The gotcha is not all mic inputs are created equal and some digitisers need a 5V peak to peak swing to get the full output. In comparison, the mic input on a PC soundcard expects to see a low-level signal perhaps around a couple of 100 mV max.
(Sorry about the part numbering, this is from one of my design files.)
Capacitor C8 is required to block the DC to the audio input (but in practice, most designs will have the capacitor built in). The "bias" voltage is supplied by the sound card - typically around 3 - 5 V with some extra ripple and noise filtering so machine noise doesn't get back to the microphone.
I do have a very small uGreen digitiser here (if I can find it!) that's supposed to run up to 128Ks/s which is nuts considering how small it is! I'll certainly try to find it out and test it in this circuit.
Take everything I say with a pinch of salt, I might be wrong and it's a very *expensive* way to learn!
@muzammil_wang Poor Dunkan is in a part of paradise not well-served by the big electronics stores.
The problem with fake parts is quite serious now and people like Dunkan will be better of with a discrete design that employs parts that are so low-cost they aren't worth the trouble of faking.
This was part of the reason I split the V2 design into two distinct types - one with the THAT1512 and another one that's a bundle of discrete components and an op amp.
(I've probably gone a bit mad as you'll have seen the variety on GitHub. The key here is to give everyone enough information to change the designs to suit their own requirements.)
V2.5 ... a future design anyway will have a 5V supply only and do away with the NMA0515 inverter which is a requirement of the THAT (a 0505 might have been better with the benefit of experiment and hindsight, as they can deliver a lot more current).
Developing the 5V version is challenging as I intend the thing to work out of the box with even fewer external components BUT with the same quality and low distortion - all at lower cost. It takes some of the fun out of it, but the pre-amplifier section could still be made on Veroboard as it's little more complex than the original.
PCBs (correctly designed) will always give superior performance over Vero, but the true masochist [cough] could even make it point-to-point, encapsulated in clear resin. Point to point wiring is difficult (it needs very good needle-nose pliers to make the bends) but done well, it can look amazing; almost like magic. You can even put some small coloured LEDs in this but it's important to watch for heat dissipation.
A simple instrumentation amplifier (circuit) can be made with a single operational amplifier and looks very similar to the THAT design, although it's more usual to use two (or much better) three devices for gain control and better noise rejection (common mode).
While the three-amp version is effectively what the THAT1512 does, and how it achieves such an excellent set of figures (that and the laser-trimmed resistors).
But I'll let you in on a little secret. CMMR (common mode rejection ratio) is usually specified at DC (where it often approaches infinity even without the capacitors).
As the input frequency rises, the DC blocking capacitors produce a voltage drop according to the actual working value of the capacitor.
So what? Well since large capacitors often have huge tolerance figures, the voltage drop (across each is entirely dependent on that). IF it's not an exact match - and it won't be - the common mode rejection degrades significantly and that gets amplified 100 or 1000x... which is (cough) less than ideal. There are circuit tricks to mitigate this disparity but it will always be there.
The experimental one I'm putting together right now (whoppee!) still has a balanced input/output but only one line is "driven" with the other being supply only. Noise rejection is the same (due to the balanced line) meaning we can drive the cost down.
I used a single-amp (crude) INA setup to discriminate early Dolby Surround - which encoded the "surround/rear" channel as a mono signal riding on the stereo but with each channel being the mirror of the other.
This has the effect of cancelling out the speech signal (which is generally mono, centred on the actors) and amplifying the difference signal which is fed, via a delay and some gentle filters to the surround amplifiers.
Psycho-acoustics (the science of how humans use VISION as cues to the direction of sound) does the rest and the effect is pretty good.
Of course these days (as Matt has demonstrated elsewhere) digital systems encode 6 or more channels with some dedicated to the low-frequency "sub", speech/dialog and then music + FX.
Ever wondered how non-English (or non-local films are dubbed into the local language)? That's how. The actor's voices are recorded to an entirely different track and the sounds we hear - mostly called Foley after the guy who thought it up - plus the music tracks are entirely separate. Well mixed dialogue can sound just like the real thing, but sometimes even English dubs (for actor's flubs) stick out like a sore thumb.
Famous actor sound like he's in a recording booth rather than in the middle of an action sequence with cars screaming and explosions going off all around them? That's because they WERE in a recording booth. This is truly an art form and although most of us miss it, there are even Academy awards (Oscars) given out for this precise thing.
A great sound mix can make or break a movie. Everything from the rattling of keys to the gunshots and explosions are all, 100% fake.
There's a scene in Inglorious Bastards set in a prison where one of the characters shoots a rifle as Brad Pitt introduces his rag-tag band.
If you've ever fired even a small calibre firearm (or watched TV cops practise) you'll note that everyone wears ear defenders. The concussive pressure wave of a gunshot in a tight space is enough to burst your eardrums. So the last thing people will be able to do is fire a few rounds and then hold a conversation, they'll be holding their ears in pain!
James Bond is infamously "blown up" in an early scene from No Time to Die and we're treated to his ears ringing for a few seconds, when in fact, he's more likely to have busted both of his eardrums, not to mention a face-full of flying rocks and blinding dust. You don't just get up from that like Bond does. Modern movies take a lot of liberties with physics to give us the action we crave.
While I don't dictate what Matt does, I'm looking to do a switchable pattern on the V2/3 (which requires two capsules or a special dual-diaphragm one, but that's way down the line). This allows you to switch from cardioid, to figure 8 and omidirectional all with the flick of a switch. Not a whole lot of use for speech work (over engineered) but if you want to record live music or nature... that's a different story.
Two figure 8 mics can be mixed into a very realistic (live) surround sound that plays back through speakers and beyond that there's something called Ambisonics (and to be really confusing, another called Amphisonics!) but I can't really ask Matt to spend hours on these designs as they are of limited appeal.
My goal here was to match (or better) the performance of the original, make it easier and more accessible and, if possible, a good deal cheaper since most of us are on a budget. Let's be honest, if we weren't, we'd just go out an drop $1000s on something from Soyuz or similar. Check these out: https://soyuzmicrophones.com/
(Yes, they are Russian made so there's a political issue we can't ignore although the company claims to rise above it.) Ultimately, I'm aiming to make something as close as possible to the "1973" but I'll let Matt decide on the case design. My metalwork skills leave rather a lot to be desired - and that's putting it mildly! 😉
Once again, I'm trying to make everything as backwardly compatible as possible and although the current raft of PCBs are smaller than Matt's original, that's more about keep the weight down, but they can be mounted in the original case.
I'll drop some pre-fabs on eBay eventually when I sort out the working ones from the "m'eh" ones (which are useful to recover things like JFETs from).
EDIT: I just tried Soyuz mics and they have perhaps the best AI Chatbot I've ever seen (god I hope it's not the Chinese one) but this thing can discuss the nuance of microphone design in ways I've never seen. Certainly sorts the men from the boys - even being able to describe how each mic works (valve, FET, multi-pattern, etc.) and they're hand-made to. The Rolls-Royce of commercial mics in my view. We can't get to that sort of quality sadly as the parts are prohibitively expensive (and valves use deadly voltages so they're out for amateurs) but we'll get very close.
Take everything I say with a pinch of salt, I might be wrong and it's a very *expensive* way to learn!
@marcdraco those soyuz mics are beautiful and the price is.....well not so. EDIT: The Soyuz 017 is expensive but the 1973 and the 013 are in a decent price range. I only viewed the Soyuz 017 and didn't check the rest.
@polaryetti Try the OPA1612. EDIT: https://www.audiophonics.fr/en/opa/opa1611-single-amplified-opa-dip8-unit-p-12490.html , or this?
@polaryetti the ssm2019 looks very promising. I might also give it a try or try the OPA1612.
@muzammil_wang It's not really fair to compare a DIY microphone to a high-end commercial one. Soyuz aren't intended to drive USB, you'll need a professional grade pre-amp. on top of that - just to drive the FET versions.
Soyuz make their own capsules (like the weirdly named Bomblet) which are not supplied to the public so they control the entire chain. I would guess their JFET models are using a high-end dual JFET like the LSK389 too (we could, but it pushes the cost up considerably). They also have their own transformers which colour the sound.
You'll note they are handheld or mounted unlike Matt's desktop which is specially designed to use as a podcast or audiobook mic.
Where value is concerned, the more you spend, the better mic you will get. If you pick up a well-made professional grade mic you'll feel how heavy they are - it's not concrete (as Matt did in his speaker) it's the amount of quality metal in the housing.
The law of diminishing returns applies here too - at the cost, the DIY Perks mic represents superb value vs. performance. Soyuz mics are, like Matt's often visually stunning too, but you pay for that privilege and remember they are also hand-built - by people who really know their onions. And "hand built" also means they turn their own cases and even make the heads in house from their own designs.
Not to say that we can't get close to that performance, we can, but it will cost more.
Take everything I say with a pinch of salt, I might be wrong and it's a very *expensive* way to learn!
@polaryetti Yeah, the SSM2019 should work in the same circuit as it's an instrumentation amp but I've not tried it personally. You have to be very careful with INAs as some are designed for low-frequency (instrumentation use) and won't reach the audio frequency range by design.
The OPA1612 (which oddly enough I've just used on a new experimental design due back soon) is not suitable for this application as it's not a differential amplifier unless it's wired as such. I made up a four amplifier version of that daughter-board you have there which is nothing more than the op-amp and small "power amplifier" (can't see from here if it's class AB or just B so it's not clear what the performance would be. Class B distorts somewhat - something called "crossover distortion" which is partly counteracted by negative feedback.
I would guess (looking at the back) they've used an LED to make this class AB but it's impossible to be sure.
The idea of modules like this is to produce more output current (something op amps don't do well) so they can drive a large capacitive load such as microphone cable without going into oscillation.
The 1612 makes for an interesting INA if it's used in a three amplifier configuration - meaning you need two of them. I've done this and the results are passable but limited somewhat by the fact that it has to sit in a socket meaning that there is radiation from the daughterboard that might affect the main board. This can be fixed using a full screen on the back but again, it's not perfect.
The four amp (only three are used) version can also be used with a reference pin to adjust the ground reference. The one I did (again with four amps in two packages) can be run on single or dual supplies. I only did a DIL/SMD version so I might just re-do it with SMD only and some OPA1612s on there to replace the THAT for people who want that simpler design but can't get hold of the 1512s. It should still work out a little cheaper too.
There are other tricks (I won't go into) that can make the device even less sensitive to common mode noise with a real INA but that generally would require a special cable.
The other thing to note with JFET input amps is they are noisy compared to bipolar devices like the THAT. Look up the input noise on the spec sheets and you'll see what I mean, remember that with three or four of these, that increases the noise considerably. In the real world that's probably not going to affect a condenser mic terribly so it's definitely worth a try.
Take everything I say with a pinch of salt, I might be wrong and it's a very *expensive* way to learn!
@marcdraco
Ordered SSM2019, will be trying it out.
What about the diodes in the circuit ?
I remember you somewhere here in the top recommended adding a diode to the pre-silencer, but I can't find it.
How to add it and in what cases is it better ?
- Can i use the OPA1641? I don't have the ssm2019 or THAT1512 available in my country i have to import them, which means a lot of tax 45%.
That's pretty nasty import duty and there's me moaning about the 20% JLC have to charge me. The 1641 won't work in this design because it's an operation amplifier, when what you need is usually called an Instrumentation Amplifier or INA. They are widely used in high-performance measurement equipment to send data over long wires, esp. in noisy environments. This makes them the perfect choice for audio over long cables. Strictly speaking the length of Matt's design would work perfectly well over a single-ended, screened cable. This works up to a couple of meters but it lacks the "cool" of Matt's original.
I made a daughterboard like the one mentioned using DIP chips but (as might be expected) performance did suffer.
You can make an INA with one, two or three amplifiers so I'll dig out the old design and update it with SMD parts if you like. SMD will perform better (the original, "Donna" used two DIP chips so it was quite large.
The SMD OPA1642 (the dual version) is fine for a simple INA (dual amp) but for the real experience you need a 1641 AND a 1642 (or two 1642s).
You CAN make a simple INA from a single amplifier (like the 1641) but it's common mode rejection (CMMR) will suffer unless you pay the extra for the 0.1% (or better) tolerance resistors for decent performance. This is slightly relaxed for the three-amp version and 1% will do the job (better is... well, better).
The SSM2019 (I haven't checked) will likely have different gain resistor points so be aware of that too. I'll go dig out the schematic for you to have a look at.
@polaryetti The diode limiter was suggested by a couple of users (and my own experience) because the THAT can swing almost 30 volts at the output which burns out the input of the audiograbber digitiser which is expecting no more than 5V total swing. The designers should have included something but they didn't (and there's no warning either). This was especially troubling since they included RCA connectors but they don't produce anywhere near to the level the audiograbber needs. It's fussy little blighter (but very low noise which is why Mat picked it).
I blew two before I even thought to look because I'm so used to dealing with inputs expecting up to about 1V peak but that don't go "pop" when pushed too hard - they just clip which, while annoying, is nothing to worry about.
The diode clamp is a bit much, two or three diodes in series would be better but it's messy.
Come to think of it, you could use blue or white LEDs (rather than stringing a bunch of 1N4148s together). The voltage dropped across these little chaps is much greater (starting at about 2v2 for a red) rising to as much as 4V for the blue/white ones. You don't need a great big power LED, as it's not going to be getting a lot of current, but if you see it start to glow you're probably approaching the limit for the audiograbber. Diodes will "clip" the waveform if it passes the operation voltage and start to conduct. There's a school of thought that claims the 2nd harmonic produced at the onset of clipping that will produce a warm sound that people like. Personally, I'm not convinced. Distortion is distortion and anything that creates it on purpose probably isn't a good idea.
The valve sound so treasured is caused by thermionic valves (those things that require 300 volts, yes three-hundred, to operate. I simply won't work with them for DIY projects in case someone gets hurt - or worse.
The difference between a valve and a diode limiter is that the valve tends to run out of steam more gently so it causes the top/bottom of the signals to round off rather than clip hard. It's possible to simulate this with some circuit trickery but I've not found it particularly pleasant. Everything you can do with a valve is likely possible (and a lot less painful) with a decent audio workstation and some plugins - of which there are many!
DaVinici Resolve is free and IIRC, the free version includes Fairlight the digital audio workstation capable of rendering positional audio, which is incredible. I haven't used it for that and it's on my bingo card to do this year. 😉
I got the idea from talking to the Soyuz microphone AI because I was afraid that Fairlight wouldn't be able to mix the complex sound recorded by Soundfield microphone. That's a unit with not one, not two, but four separate capsules each positioned at 90 degrees to each other producing the A and B signals which is then rendered by their plugin for fully positional audio that (get this) includes not just surround/rear information but also height!
Have a gander at this for more information on these fascinating mics. https://en.wikipedia.org/wiki/Ambisonics
Can you make one at home? Yes, yes you can! It does require some 3D printing but (if I can get a head design that I like) we can have those made at JLCPCB in several materials that we can't print with at home (without a lot of effort). Nylon would be a good choice.
This isn't sated for development, at least at my end, for a while but it's such an impressive idea that I just have to share it. I've also got a "pencil" shotgun on the dev. but my metalwork skills aren't a patch on our host's - I find it hard to bend a piece of brass! This design requires either 3D printing, in metal naturally, or machining out of aluminium or stainless steel... I can heard my wallet groaning from here.
Anyway, the thing with hyper-cardioid mics isn't that they are complex (they're not) they're a simple cardioid capsule with breather slots located down the tube to pick up sounds coming from behind the mic and to the side, cancelling them out. The down side (and I don't think anyone has figure out how to rectify this) is that shotguns do colour the sound slightly so they are of limited use - you tend to see them used by TV studios for live recording interviews where the speech is more important fidelity.
Take everything I say with a pinch of salt, I might be wrong and it's a very *expensive* way to learn!
@polaryetti That (INA217) would be a good choice too - but check the datasheet to get the resistor values (or hit me up here if you're having issues).
Take everything I say with a pinch of salt, I might be wrong and it's a very *expensive* way to learn!
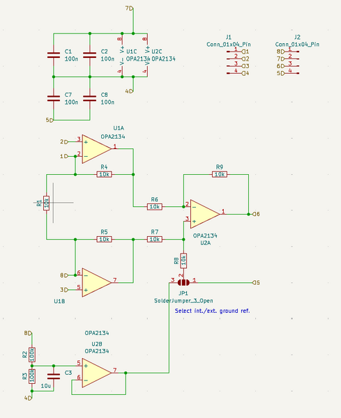
For those interested in this 3-amp chatter, here's the experimental version. The gain is fixed here (but that's just to remind me to put the resistor at R1).
The other "feature" I added since I had a spare amp was to add a virtual ground so you could run the whole thing from 5V (yes, just 5V total). This limits the swing to around 3V total but that's enough to drive the digitiser (hopefully) without blowing it up.
You can built this on Veroboard/stipboard if you wish but it would be better to have it made up at JLCPCB with SMD parts. I never made the SMD one but if there's any call for it, I will make it available. Being SMD it's far more compact than the rather bulky version I did make. I don't recommend JFET input amps for these applications as they are inherently noisier than the Bipolar versions (like the THAT1512).
Input noise is a real problem with these devices and it's important to check the datasheet, because each amp adds its own noise and when that's amplified it may become a problem.
Here's what it looks like as a single-sided board - it would be more compact on a double-sided but that adds a fair bit of complexity (the components have to be glued into place as the other side is soldered) and that means cost. You have a choice of operational amplifiers here - if JLC stocks it (and assuming it's sufficiently low power) it will act very much like a THAT1512 - but it won't be as good. Good but not THAT1512 good. The good news with this board is you can use it for a whole bunch of projects and it should actually cost (in the single-sided version) considerably less than a THAT. With low-voltage, low noise op amps it should give the THAT a good run for its money.
You can see the layout is quite tight but it includes local 100nF capacitors for power supply rejection and so on. The large resistor at the left is where the gain control would go.
For the V2 series, I've done a whole family of different designs (I went a bit mad to be honest) LOL. Amongst them are two boards, one through the hole (which I haven't built, because I'm lazy) and an SMD version which uses a "matched" pair of PNP transistors - they're on the same die so they should match quite well.
This uses a variation of a design thought up by the amazing Douglas Self and patented in the mid 1990s. I've changed it a little for our purposes but it sounds incredible and the whole board costs less than the THAT1512 - although it works out more expensive if you don't have a few pals to sell the spare boards to. But hey, that's what eBay is for, amirite?
Want to make a few bucks on the side? These are ALL open source hardware - grab a few from JLC and stick them on eBay when the video comes out and you should double your money. I'm doing this for the love of electronics and this amazing community so you don't just have my OK, you have my absolute blessing.
There are hopefully some good things coming soon too, but the V2 boards are complete now unless I can get what I call the V3, internally, to Matt in time. I don't know his schedule so I can't say when he will make the updated video: he might be lurking here to see what I'm up to and hanging on for the improved ones.
I've got a 5V (only, no inverter, buck converters etc. necessary) version ready to roll and another that doesn't even need a fancy JFET although that might never see the light of day. It's a complex design outside of my usual field and while it works in theory, getting it to work in practise is a whole different can of worms.
You'll notice from the length of this thread that I'm passionate and perhaps a little obsessive with quality which is why I've taken so long to get the V2 ready. For ultimate JFET performance we need to use something more expensive - a matched JFET (or even several!) to reduce noise and increase sensitivity at the head.
The other (JFET-less) one has been on a back burner for two years now although all the parts are sat in my parts bin. It has the distinct advantage that it's almost entirely immune to noise from the get-go because that annoying high-impedance junction (which goes to the FET's gate) amplifies pretty much every passing magnetic field - mostly mains. That's why FET and even valve-based versions of these microphone have those Faraday shields to stop that happening.
My advice - don't wait. It could take me another two years or it may never surface. IF it does, I'll let you all know here.
What I can tell you is that we're breaking new ground in the maker space here with capsule adaptors that already rival mid-range commercial microphones and in some case out perform them too. But I'm not close to calling it a day yet - makers deserve to be able to make something as beautiful as Matt's original but at lower cost with, naturally, improved performance.
But there's more, not that I can say anything as Matt really deserves to be the first to know. And I'm leery of getting people's hopes up and then finding I didn't meet my own standards which are very high; and you rightly should expect nothing less. If I wouldn't use it for professional audio, there's no way I'm going to expect anyone else to.
Take everything I say with a pinch of salt, I might be wrong and it's a very *expensive* way to learn!
@marcdraco I Absolutely love this project and after a couple of months of humming and hawing over just diving straight in over waiting for the video to drop, I've decided that I'm just too excited and have to get a jumpstart on the Videos. However, I have several of the zipped versions of your various boards from older iterations (early April late march) but most of them look like they've been updated in your large drop, but it seems you've deleted the KiCad zip from your github for pretty much every board late last month. Is there any way I can get access to the most up to date boards?
Also regarding all the different options, am I correct in understanding that Happy+Michelle4.0 is the bread and butter "OG but better" combo? Or is something like Jane with just snipping off the head a better standard option. (I have a preference for SMD either by hand or JLCPCB)
@3luke33 Sure. I've updated the designs for KiCAD 9.0 just because it recently dropped and it has features to make my life easier. 😉 Oh, and it's free too.
The latest Michelle is the premier one with all the bells/whistles (but none of that dratted whine from USB noise on laptops which lack proper grounding).
Jane is a weird hybrid that I did to test the head in place - JLC aren't too keen on having multiple designs on the same layout and they get a bit cross if you try that. Jane does work as is but the capsule end can be snipped off (carefully, there are inner copper connectors) and used on a very long piece of wire. Jane's head works on a single, lower voltage design but that's not really interesting.
My personal favourite has to be Michelle - named for one my of my oldest friend and rather clever lady (it's doctor Michelle... eek), but if you prefer to stick with an INA like the THAT there's few others. Katie is an ultra-simple board with just the very barest of bare bones and Fara is the same treatment with Douglas Self's pre-amp.
After a lot of testing (and I mean a LOT) I've decided that we're better served by the simpler system and while P12 certainly has a place, the dual voltage system of the original is quite sufficient. Although I'm toying with trying a variation of an idea by Bob Cordell that uses the LSK389 (though the later developed 489 is probably a better choice for capacitive heads) due to input capacitance. These parts aren't cheap although we can get a similar part from TI on an SMD chip with monolithic matching (the same trick I used for the Michelle, although in that case it's matched, low-noise PNP transistors). You can build a variation of Michelle (Regan) that uses through hole parts exclusively - but that's primarily for people who can't afford these bits and every little helps. Many cheap meters have a transistor tester, which is often useless, but can be used to pick some reasonably matched PNP parts from a decent selection. Matching is important because it affects the overall CMMR and that affects noise rejection.
I have some more designs dropping this week with different performance ratings - this is the expectation phase and then I sit and look at them under a microscope for a bit to procrastinate a bit before I hook up the power. I've made a few mistakes on the early silkscreens (power pins swapped, which is bad!) so the new ones have those minor (but deadly Magic Smoke demons) repaired. It's really been an iterative process as I've had to learn SMD (and its limitations/advantages) in real time. Getting caught, as I did early on, by different pin numbering for some of the components was a deal breaker so I've been rather more careful to check now. 😉
Happy is the earliest JFET carrier I did and (actually there was an earlier one but it wasn't capable of supporting multiple types of JFET, including the 2N4144). The Woody and Minima are even simpler - allowing more air to enter for better rejection of sound coming from behind the mic. Same idea, in a more compacted format. Woody is based on the Varee design from last year and can be screwed inside the body of of those BM800s from Neewer. Assuming they don't change the design that is...
Woody now has an extra slot for a DC blocking capacitor. Why? Because I'm working on a 48V unpolarised version - so you can use those really expensive (but high quality) non-electret capsules that require a lot of DC to make them work (40-80V). This has to be blocked by a special type of capacitor or, over time, the capacitor will leak a tiny amount of that DC and eventually break the JFET. Such things exist of course, but this is likely going to make the 1-10G resistor essential. Doug Self mentions in his book that he use a glass encapsulate type that's so fragile, a simple fingerprint on the glass body destroys them!
Thankfully we can now get SMD resistors in that sort of size that don't come with that problem. But, and I haven't tried this because I don't have bottomless pockets, the material used is probably going to be more noisy than those esoteric ones of old - in addition to all the Johnson-Nyquist noise you get from any resistor - particularly high-value ones.
I've dropped some hints about later developments but as I've warned, I'm slow and demand high-quality so if a design doesn't cut the proverbial mustard, it's for the bin. (The electronic recycling bin that is, the cost of JFETs add up over time.)
The ones I removed were older designs, mostly experimental so you should bin those and use the current ones. All the SMD designs have been tested, some of the through ones have not so bear that in mind before putting the order in!
JLC (for reasons know only to them and LCSC) have recently made a change to the ordering system so some parts on the BOM might not be available from the "basic" range, things like 1M resistors dropped of and I was forced to swap them. Only to find the code had changed. The new system is better but more long-winded as it appears to prefer the manufacture's code vs. the part value and LCSC numbers. It's slightly easier to read once you get the hang of it, but they are much longer and I haven't got around to fixing those as yet. The ones dropping next week should all have the new format - some very exciting developments - assuming I got all my ducks in a row. I recently ordered some new boards (can't say what as "top secret, burn after reading") and manged to forget a couple of ground pin connections - which KiCAD didn't pick up on the PCB's DFM. (You're supposed to get the circuit right after all.) I also cheaped out and didn't use a dropper for the 3v3 rail resulting in a CJ431 you could cook a Sunday roast on. Ouch, that hurt my finger and my wallet.
That signature line on my posts isn't a joke, it really is an expensive way to learn from mistakes. Better for me to crash and burn horribly than you guys! I'll take responsibility for my own cock-ups, unlike most politicians today. As the old saying goes, "a man who never made a mistake, never made anything..." to which I wryly reply "But! The man who never made a mistake still has money in his 401K."
Well, you can't take it with you after all so my legacy will be some cracking microphone electronics dedicated to the community that has given me so much over the years. Without free software like Linux and KiCAD, I'd be working on pen and paper - and stripboard. Yeuch.
I will say this, I've managed to squash the famous OPA Alice board onto a capsule adaptor - but I have no idea if it will actually work! The circuit (which used JFET op amps) looks a bit funky to me but it's been a very popular one so... in for a penny, in for 50 quid... 🙂
My gut tells me this thing won't be as quiet as the discrete JFETs simply because there isn't the space on an IC's die to make them "biiiig" really, really big. Joking aside, this matters because the die size directly affects the JFET's noise so discrete components are inherently quieter. Interfet do some with "yuge" dies, mostly for military use but these things cost an internal organ and they won't give away samples to the likes of me. Rotters.
Improved performance and lower distortion should be possible using a dual JFET like the LSK489 and TI's J2140 but they come at a premium price and I'm leery of risking that until I've tried it. Bob Cordell has a great design on his site which I'm eager to try. I have got some 2140s at JLC so I'll give it a shot. I've been waiting for my SMD experience to reach the stage when I can remove and re-use these parts so I can get the boards and solder them up at home. You know, in case I do something dumb like mess up a silkscreen. (I don't beleeeeve it!) That's a saying from a rather amusing dark comedy (One Foot In The Grave) so the gag might not land if you're unfamiliar, so here's a primer with the wonderful Richard Wilson as Victor Meldrew. If you knew me in person you'd see the similarities - even down to the baldy bonce.
BTW - welcome to DIY Perks, Matt isn't around much unless he's doing a project, so I'll have to do. You get the budget-model, i.e. me.
Take everything I say with a pinch of salt, I might be wrong and it's a very *expensive* way to learn!
@marcdraco after reading through an absolute crash course of microphone design concepts from your comments I think it's quite an understatement to call you Matt's budget-model. I regularly come back to this thread just to read through what new musings and opinions you have on mic design you've decided to share. Lets go with Matts text based doppelgänger.
So is the a good reason to use Woody over Minima if I'm not intending to use a BM800 or expensive true condenser (I'd planned on just using the JLI2555 as that seems easy to get here in Denmark). Or I guess on the flip side, would using a different condenser module be a worthwhile switch that makes the woody somehow necessary?
Also (and maybe this betrays my ignorance in this field so no worries if this is a "go look some stuff up and come back" situation) any chance you could help me understand the difference between the Michelle4.0 normal and starfire version? They are both valid versions yeah? but the starfire one isn't compatible with P12 mic designs?
@polaryetti nope, it is available in mouser only. Mouser also has the THAT1512.
The import tax maybe a hit or a miss, they might charge me 45% or more or less OR not get charged at all, it depends on the customs person handling my order. So I might order the THAT1512 from mouser with an lsk170a and some 2sk209-gr and maybe some parts which I can only know when the v2 is out. My one time invement should be the best one, rather than having to regret in not buying the best parts for saving some money.
Can i use this audio grabber, https://www.amazon.in/Capture-Converter-USB-Convert-Camcorder-Compatible/dp/B0CB6BW6X4
@muzammil_wang Yeah understand where you're coming from. If you get the boards from JLCPCB, they are fully assembled with just the essential "through hole" parts not inserted as that costs quite a bit extra at JLC - has to be done by hand or (wave soldering). To my ear and my own test gear is decent but hardly "Keysight" or "Tektronix" there's not a hair between the LSK170 and the 2SK209. I used the 170 in early designs as I didn't have a reliable model for simulating the 2N4416 and it was easily the best alternative JFET in production.
I moved to the Toshiba parts (208 and 209) for the SMD designs when I needed the space on the board for the "true" phantom (P48) designs like Varee. They are sufficiently similar that the part you get depends on which capsule adaptor you want (or none at all). You *can* still use Matt's point to point technique for any through-the-hole JFET. The smaller carriers are purely to make things a little more robust.
I have an idea in the cooker - which I'll share here but no promises. Using supermagnets to suspend the capsule so it floats. This isn't practical for the JLI2555 because it's heavy (in the grand scheme of things). A good quality 10mm capsule from JLI is nice and light so it can (in theory) be suspended by allowing some magnets arranged to hold it against some very fine copper wires, which effectively acts as a low-frequency buffer. The trick is not to pull the wires taught, but to suspend it so they sag slightly. Some of the magnets are attached to the capsule adaptor and some to the case.
The system has been done with magnetic levitation disks for various little fun projects but I don't think it's been done for a microphone; so either it's too fiddly or there's no cost advantage. Most mics I've used have suspension wires (and usually some rubber to decouple vibrations inside too). This isn't a just a gimmick, it really would give excellent anti-vibration isolation. And if anyone has a has an incomplete patent in for such a thing, "whoopsie, there goes the prior art!"
<rant mode>Since I did my first commercially viable invention and patent application about a decade or so back, I've become very leery of patents (although I support the likes of Douglas Self for his invention). The USA give them out like confetti at a wedding and use them as a source of income plus they are often used to bully other developers. Sometimes even crediting the wrong person with an invention. (Hedy Lamar and Bluetooth comes to mind, but I literally have written a fair amount of a book on that very story). It annoys a lot of modern feminists (men and particularly women) because research has proved that Hedy's "invention" was around decades before the US patent was filed and that upsets their idea that a beautiful women could be so smart. She wasn't, like the current 2025 president, she was an accomplished liar. There are 1000s of actually smart women whose inventions get absolutely no recognition from the self-same people. They celebrate Lamar while overlooking people like Admiral Grace Hopper who developed the first computer compiler. (It's down to charisma, a potentially toxic effect that all humans are susceptible to.) Cue the Victor Meldrew "I don't believe it!" </rant mode>.
Anyway... the V2 boards on GitHub are in good shape now - I've fixed the errors on the silkscreens and made some other, very minor changes such as the pin layout on Regan because the standard TO92 pad layout is so tight that it's hard to solder the transistors in place without shorting them, even with the solder mask. It's doable but it means messing around with solder wick post assembly to remove any excess.
They are still in "beta" though until someone else (like Matt) has time to verify my results. I don't think I missed anything but it never hurts to have someone else check. The boards are dedicated to my oldest friend who we lost a couple of years back and who was my "go to" to check my layouts before I send them to manufacturing. He would have caught most or all of the bloopers seen in this thread simply because he was another trained pair of eyes.
The simplest solution is to get a Woody (or Minima) if you want the extra strength to support the transistor and use "Michelle" to do the pre-amp work in what we might called "Perks Mode" which is the 15/-15V way and works very well. In fact, I see no real reason why that can't be used over very long cable runs actually, which is what P12 and P48 systems do using a single positive supply. Matt's still has loads of current to swamp the noise and I suspect P48 is just descended from the pre-transistor era when we still used transformers. (That's the problem with conventional wisdom.)
I pondered for a very long time as to how Matt's simple design managed to reject so much noise - mostly from the NMA0515 inverter - until I put one together for comparison. Then it hit me like stepping on a rake with nails in the handle! 🙂 The inverter does create a fair bit of noise but that's rejected because it becomes common mode at the THAT and is cancelled out just like any passing stray interference. I don't care if this was accidental, sometimes accidents produce excellent results. Matt's still suffers if crud gets onto the GND reference which does seem to happen (particularly with laptops) as that isn't common mode so it breaks through as a nasty whine. This plagued my early attempts until that penny dropped. It was like being crapped on by bull elephant while trying to eat dinner in a fancy restaurant.
Woody was modified to include a polymer (polystyrene, PTFE, etc.) DC blocking capacitor for unpolarised capsules, which are typically only 34mm diameter beasts and need a 48V DC polarising voltage to operate. We can't use things like ceramics here because they have a tiny amount of leakage that could destroy the JFET by forcing the gate diode into forward conduction. Even if it didn't kill the JFET (they can handle more than a few mA) it would ruin the recording and that's not acceptable. Plus the input capacitors on these boards only need to be rated at 16V, so leakage at 48V might summon the magic smoke demon - not something I want to try. 🙂
This stuff is mostly beyond what we need for this project and it works brilliantly with the JLI (and clone) capsules with excellent fidelity. I'm just trying to be as complete as possible so anyone with the will and skills can improve them for their own needs. Plus there's nothing quite like being able to design your own device by modifying work someone else has done. No point re-inventing a perfectly good wheel after all!
Take everything I say with a pinch of salt, I might be wrong and it's a very *expensive* way to learn!
Does the michelle use the THAT1512? When will the pcb be available to print?
@3luke33 Text-base doppelganger. I like it. 😆
I'm not in the habit of telling people to "go read the thread..." that's not just rude, it's often unnecessary when threads get as "yuge" as this one because it's easy to miss something no matter how hard we look. I spent longer than I care to admit with one of my references because my brain refused to take in a single paragraph where a very specific set of results were discussed. I know a lot of experts (and people who like to consider themselves expert because they know a little more) who get very antsy with beginners but they forget, we're all learning, it's more about where we are on the journey, because you only stop learning when you're six feet under.
If I know the answer, I'll tell you, it's rare to have to repeat something but a genuine question is usually easy to spot vs. someone just being a jerk. To employ Occam's Razor: Never assume malice when ignorance is the more reasonable explanation. (Ignorance is one of those words many native speakers get wrong. Ignorant does not (never did) mean stupid, thick, etc. although it's often employed that way as an ad hominem. I get that a lot of the best engineers are on the autistic spectrum, but as someone on the spectrum myself, that doesn't excuse basic manners. Ignorant just means "lacking the particular knowledge of ... something". I'm ignorant of a lot of modern medicine for example and most medical doctors I know don't know which end of a soldering iron is the "burny, burny bit". Ignorance is everywhere and it's perfectly normal. No one can know everything and those who claim to do so are neither worthy of discussion nor engagement.
Michelle 4.0 and 4.0 Starfire are just an evolution of the same board, there's no actual difference in the underlying electronics. I tided up the layout a little, just little things like lining up the two green 15V power rail indicators. Fara is the same thing but without the fancy power supply filtering so it's cheaper and you just supply the DC from either Matt's original Vero layout (minus the THAT, etc.) or use a Liza and power two separate Fara/Katie boards - for instance if you're making a stereo mic head. The original Michelle used the THAT but I moved away from it due to the amount of fake chips so everyone could have a chance, even if they could only get very basic parts like single transistors or wanted to have everything done at their board house.
The huge family is to cover many bases (through the hole, SMD) and different options so people don't have to modify (say) a Michelle to work with an external power supply. Bobbi Starfire is a through-the-hole version with a slightly improved ripple rejection (THT is more noisy due to the longer component leads) that uses the THAT in the simple configuration I used on Katie. You can't snap the head section off in the same way as Jane, but you can solder the capsule to a JFET carrier and solder the various pins from the carrier to the board - at a pinch (putting the pads on there is easy enough though if you can work KiCAD). Hopefully, I've left enough detail in the schematics/layouts to make it realitively easy for someone just learing KiCAD to
I should probably say for completeness, that the 15V supplies on these boards do drop a couple of volts due to the action of the capacitor multipliers but it's quicker to talk about 15v rather than the actual voltages because that gets confusing. The JFET configuration in Matt's original will easily operate all the way down to +/- 5 volts without sacrificing any quality. Point of interest, many JFETs (at least the ones for low-level audio work) will function all the way down to just a couple of volts Drain-to-Source. This is precisely how the 5V versions work but they are likely going to take too long so I wouldn't hold your breath at this stage.
One option I would consider is a common-mode choke at the capsule end. This isn't practical for the tiny, floating head that I envisaged for 100% backwards comparability with Matt's original (which, to this day, still wows me with it's beauty). However, if you're making something in a BM800 or similar donor body, that is a worth addition. These chokes (being wirewound inductors) are a bit too bulky for that application. They're not massively expensive but not usually required either.
If (and it's a "yuge" IF) I can figure out a magnetic, floating capsule design that will be a visual hoot. Not, perhaps, 100% practical as a handheld, but would certainly be a talking point when your mates are over. It's just an idea at this stage though and only really for very small, lightweight capsules such as the 10mm form factor. Such capsules are a little more peaky (they have a natural boost in the higher registers due to the smaller diaphragm) which some complain isn't natural, but there's a world of difference between what we can measure on lab gear vs. what we can actually hear. Microphone design is an art as much as it's a science - unless you're making a measurement mic which has to be as flat as a millpond. But we're not, we're making something primarily for the human voice and perhaps musical instruments like acoustic guitars.
For even "better" quality (and this is pushing the envelope) I'm considering doing an LSK389/489 variation with some localised negative feedback to destroy the last few annoying harmonic irritations that colour the sound slightly. As with the other more complicated capsule designs, this isn't something that anyone has done previously simply because no one (insofar as I'm aware) has done anything like Matt by suspending the capsule and only the capsule on the boom. That's the bit that got me tingling, putting an existing P48 circuit into a donor body isn't rocket science since Wuttke's design for Schoepes was leaked decades ago. It's used widely in any number of microphones and works very well indeed. Efficient, robust and brilliant.
Similarly, doing something fancy like this is also far easier in a mass-produced mic body because there's loads of room. The challenge, now (as ever) is to reduce white noise (hiss) and lower distortion to the levels people expect on a spec. sheet. Ironically, most of the distortion comes from the capsule itself, but the manufactures won't tell us what it is. No amount of clever negative feedback is going to clear that up. Electronics always produce a small amount of noise, mostly Johnson noise from the resistances. Even (and this will burn your noodle) the resistance a bipolar transistor's base (Rbb') produces a small amount of Johnson noise which is something that some designs have to account for. Most common devices have an Rbb' of a few hundred ohms (there's another at the emitter too but that can be dealt with) but finding ones with a very low Rbb', which is rarely specified on the datasheets, is very challenging indeed.
Johnson noise is mostly produced by the resistances in the circuit which is why lower values are preferred where practical - and yes, that 1G gate resistor is a major contributor. Johnson noise is created by thermal currents in the material knocking the molecules around, much as Brownian motion does in fluids. The larger the resistance, the greater the effect. The only way to get shot of it is to super-cool the parts to within a gnat's todger of Absolute Zero so not exactly practical.
Like Rbb', the internal emitter "resistor" isn't really a resistor at all, but it's a resistance - you get around that one by increasing the emitter current - it's 25 ohms at 1mA dropping to 2R5 at 10mA and increasing to 250 at 100uA - easy to calculate so you have to balance each part according to need. Base resistance is nowhere near as easily dealt with, that's a factor of die size and design and the very best are in shorter supply than ever. An early Naim design got around this by using multiple (presumably hand-picked) devices in parallel but that's really only useful for inputs that are amplifying very, very low level signals like moving coil pickups for vinyl records which output signals in the micro volt rage. Thankfully we're not that deep in the mire with the capsules producing signals several orders of magnitude larger!
In AoE 3rd Edition, Horowitz and Hill presented an incredible (and incredibly expensive!) design for a transformerless ribbon pre-amp that uses - get this 100 transistors (50 per side) in parallel. I did a beer mat calculation on parts alone and you could have crushed a walnut between my bum cheeks. That's even before considering the power requirements to drive that thing... yikes!
And then there's the PCB to hold everything. It's one of those things you only see done in academia unless there's a call for a solid state device. Rather ironically, there used to be, but it went out of production decades ago due to poor sales and most LSI these days is MOS technology simply because of the demand. Discrete JFETs are slowly getting rare for the same reason and only a few places like Interfet still make them. There will always be a market for JFETs in instrumentation, medical devices and most capacitor microphones but it's minute compared to digital, and even then, JFET-input op amps like the OPA series are seeing improvements that might eventually displace all discrete FETs except, perhaps, those enormous Interfet beasts for military applications.
Nothing is certain in electronics - there was a time when people imagined that we'd never get blue or white LEDs until some clever chap in Japan won himself a Nobel for developing just such a material. This led to improvements across the whole field with white powerful COB LEDs showing up in everything from battery powered flashlights to the everyday home lighting, even headlights and streetlamps. I've lived through most of this and it's been quite the ride I can tell you!
Take everything I say with a pinch of salt, I might be wrong and it's a very *expensive* way to learn!
Can i use this audio grabber, https://www.amazon.in/Capture-Converter-USB-Convert-Camcorder-Compatible/dp/B0CB6BW6X4
I tried it and honestly the results were underwhelming. I personally like the Behringer device which is more bulky and based on an older ADC but it does seem quite robust, I haven't busted it - yet. They retail at a similar price here (better if you can get a deal) but it also has a monitor output for headphones which is a massive boon.
Take everything I say with a pinch of salt, I might be wrong and it's a very *expensive* way to learn!
@marcdraco what about the creative sound blaster play! 3 or the ugreen sound card, they both are at a similar price of ~25$





