All good! Nothing to feel bad about. I hate the new colour codes on through hole tech. Just can't make them out no matter what the light on those blue backgrounds. That resistor gives the FET's gate a DC path to ground so it's pretty important. And being the highest impedance part of the circuit it's like a radio antenna!
Here are some of mine. I'm a sod for getting my silkscreens wrong. And when I first sat down to design a new head electronics, I doubled the size of the PCB (no wonder it felt roomy using the diameter for the radius). I did another where I swapped the + and - inputs to an op amp... and so on.
I've have some dual-mode Issac/Ella boards made up but when I went to fix the errors and tune them (they work but the silkscreen is wrong) only to discover I'd chucked the Gerbers! Not hard to make another one but boy did I feel silly!
Then there's speccing the layout of an SMD op amp assuming (dangerous) that the footprints are the same... not a bit of it! Even a single amp is available in three different configurations in the same package and footprint. I swear they do this to trip us up!
What matters is same as I say to everyone: 1. Man/Woman/Person who never made a mistake never made a GD thing and all that really matters is that it WORKS now.
Take everything I say with a pinch of salt, I might be wrong and it's a very *expensive* way to learn!
I don't get how it can be important if it works perfectly without it, and not at all when it's there. Did I just use the wrong value?
@marcdraco Ah thank you I appreciate that. One thing though. How would I determine which way to put in the 2200uF capacitors? I'm not exactly an electrical engineer so I have a hard time understanding the schematic and how it translates to the board.
@ashleigh You're probably too young to remember Tubular Bells (or the drunken night that the musician and his mates, including the late Vivian Stanshall of the Bonzo Dog Doo-Dah Band, yes really) but there is a rare recording of Oldfield, Stanhall and I think one or two others, careening around a mansion house, drunk out of their heads (and probably high on other things) playing a Sailor's Hornpipe while Stanshall pretends to appraise various artworks.
Anyway... as Stanshall said (and it seems apropos to this discussion) "buggered if I know".
There's no doubt it works without it for many people but electrically you're *supposed* to have a connection from gate to ground on a JFET for the pico-amps of reverse current needed. Most designs go really large (1 gigaohm!) to avoid loading the capsule. I've used 22M for mine because I had some. 1M is a little low, but anything over 500 Meg is eaten up by the effects of the finite gate impedance and capacitive effects. We can do something called a bootstrap to get around some of this but I've tried and the results were "me'h".
Doug Ford of DF Analog Design (formerly of Rode) made the same point to David Jones of EE Blog ... he didn't know how it worked (on those lucky bag capsules). Presumably dirt on the board!
Better to have it than not though.
Take everything I say with a pinch of salt, I might be wrong and it's a very *expensive* way to learn!
@mrroomba No worries, we all have to learn - I've just done more of it.
Large electrolytic capacitors should be clearly marked:
All the ones I've used are marked with the negative lead. The short lead (assuming you didn't trim it...) is also the cathode/negative point. VERY, VERY large cans (1 mF or high voltage ones are often double marked). Then there are the axial leaded types, but they're not suitable for this design.
It's important to observe that the POSITIVE lead on the schematic is marked with the "open" bar, the negative lead is the solid bar. Most designers put a + on the correct one too. It's gonna matter on a power supply or you'll enjoy a fairly sudden appearance of magic smoke and have ringing in your ears from the bang. Worse if the capacitor goes short when it blows!
As I recall Matt's stripboard overlay has the positive/negative ends marked for the power regulation caps.
While we're on the subject, the flat edge on an LED is the cathode but as you can often see inside and the cathode (negative) is the larger terminal. If you're working with SMD (which are really silly small - you really don't want to at this stage - it's often necessary to use a meter to check the little blighters.
Take everything I say with a pinch of salt, I might be wrong and it's a very *expensive* way to learn!
@marcdraco Thank you very much! That was very clear and easy to understand, I think I know what to do now
@mrroomba Great stuff. Let me know how you get on. It's a great build!
Take everything I say with a pinch of salt, I might be wrong and it's a very *expensive* way to learn!
Hi, so ive almost completed my microphone and its working pretty well so far but i i have pretty bad 1 kHz and 50 Hz noise. Another thing i have noticed is, that the gain does almost nothing except add more noise on some of the levels. Will that go away once i add shielding around the capsule?
Also, how did he made the ring so perfectly round? , I tried bending aluminum and still had irregular shapes.
Hi, so ive almost completed my microphone and its working pretty well so far but i i have pretty bad 1 kHz and 50 Hz noise. Another thing i have noticed is, that the gain does almost nothing except add more noise on some of the levels. Will that go away once i add shielding around the capsule?
Yeah, ANY noise that thing picks up (and with the impedance you have there it's pretty much anything - including radio from space (no, I'm not kidding) and that drains the power from the amp. My test ones, during the design phase made so much noise, pre-shielding, that I had to scream at them to make myself heard! A faraday cage is essential for this sort of thing, condenser mics don't work without them.
Take everything I say with a pinch of salt, I might be wrong and it's a very *expensive* way to learn!
Also, how did he made the ring so perfectly round? , I tried bending aluminum and still had irregular shapes.
Brass is more malleable than aluminium which helps. Also I suspect (not that I've tried) is that ally performs less well than brass (which is a copper alloy). I think Matt used a former - mine looks like something a drunk made out of a beer can. I just don't have Matt's skills!
Take everything I say with a pinch of salt, I might be wrong and it's a very *expensive* way to learn!
@marcdraco hot damn! okay ill finish my enclosure and see if it just eliminates the noise.
Also, how did he made the ring so perfectly round? , I tried bending aluminum and still had irregular shapes.
Brass is more malleable than aluminium which helps. Also I suspect (not that I've tried) is that ally performs less well than brass (which is a copper alloy). I think Matt used a former - mine looks like something a drunk made out of a beer can. I just don't have Matt's skills!
yeah bending metal in general takes practice, bending pipes and making it look good is REALLY hard. my tip would be to practice with smaller pieces and if youre bending around a form, to put constant tension on the piece youre bending so the bend happens at the form and not somewhere between it and your hand
Matt and I are working on a couple of new designs which are now in China for prototyping. One is a complete re-imagining of his original but needs a completely different front end, the other replaces the existing head but doesn't need any re-working and will give improved performance albeit at a higher cost. The prototype sounds delicious though so its an easy upgrade path for anyone who already built the V1 which, it has to be said, is still absolutely excellent.
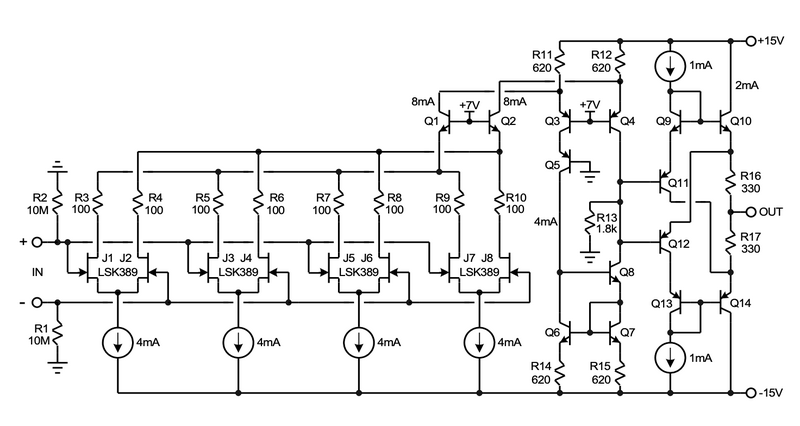
Just this morning, I happened across this (incomplete) design from Linear Systems. I can implement this (and others) but not the way we've been working but check the price of those LSK389s before you get too excited. Oh it's LOW noise alright (probably the lowest in the business) but holy carp (sic) the price of those things... EEK!
This is the kind of thing I'd expect to find nestled in a multi-$1000 beastie or some military application and you won't be making that work on strip board. I think I'll go have a little lie down!
Take everything I say with a pinch of salt, I might be wrong and it's a very *expensive* way to learn!
yeah bending metal in general takes practice, bending pipes and making it look good is REALLY hard. my tip would be to practice with smaller pieces and if youre bending around a form, to put constant tension on the piece youre bending so the bend happens at the form and not somewhere between it and your hand
Excellent advice. I remember as a 1st year apprentice, we had access to a metal shop with all sorts of amazing tools which I took largely for granted... oh how I miss that now. Not saying it was a long time ago, but it's been demolished for over three decades...
Take everything I say with a pinch of salt, I might be wrong and it's a very *expensive* way to learn!
Might be a silly question, but with the way the circuit is drawn, would you not create a reference of -3.8V instead of 2.2V? Is the net mislabeled as -5V when it should have been GND, or am I missing something? Testing it with Falstad shows that it is likely mislabeled so might be best to not pull it down to -5V.
Also Mouser sells 2.2V 2% tolerance zener diodes for 26 cents per piece which might be a little neater than an LED, considering most LEDs have a much wider tolerance.
Though strangely enough Falstad absolutely dies when I set the reference to 2.2V... but that's most likely me just hitting the limit on what it can do. Works fine at 1.8V though!
Next to that, are you expecting to make any radical changes to the circuit that are more than trying out different values and components? The performance seems, on paper, incredible.
I'm going to be working on a power supply setup for your design when I have time off from classes, which I also have to simulate and test. Would an isolated DC/DC converter with input/output caps be sufficient? Or would it be better to do something more complex to eliminate ripple?
Hi Peter,
I'm still running various simulations to get the best blend of performance vs. cost vs. complexity.
The -ve system isn't that obvious, it's not about the voltage, it's about setting a quiescent current for the LSK170s. This circuit is really a test-bed version and although I've had one working, it's far and away from the final design which is just about finished finally, save for testing the bootstrap.
But this is an ageing experiment now. The parts I've shown are just ones that I either had lying around or could get easily. The OP07 is a decent amp but pretty sure it won't work well here (if at all) due to loading. Thanks Spice.
I've gone through 100s (literally) of simulations trying to find something that works more like a real-world circuit than a "simple" convergence model does. But during that I became rather obsessed with the idea of dropping the THD and TID to hitherto unseen levels (100 millionths of a percentage point).
We're talking partial and full Wilson mirrors, emitter degeneration to combat Early effect, Wildar mirrors, cascodes, current diodes... you name it... Some of this stuff is hideously expensive. Matt and I looked at a JFET pair that costs over £60 per unit... it's primarily for military applications as you might imagine - the sort of people who don't care how much something costs.
And then it hit me - speakers/headphones (and even the microphone capsule) introduce distortion as high as 1% or even more in some cases even when driven to normal levels.
Pretty much all of these topologies work to linearise the FETs and reduce distortion but they have a far more insidious problem that's far more difficult to simulate with any degree of accuracy - at least in the "free" SPICE simulations - noise.
Zeners are particularly noisy beasties, even showing up in noise-based effects systems until digital took over. (From what I recall, it's the zener avalanche is what you can hear on a poorly designed zener current source.) This means they're pretty much useless for current sources since that noise is going to bleed through the Vbe junction right into the emitter resistor and impress itself on your lovely signal.
Which makes me think, that would be a good way to make a random number generator for the lotto at some point. But anyway...
To get the noise even lower (and since we've already got a regulated supply at 5V, d'uh) you can just use a couple of resistors. Texas (more of them in a moment) has a great tool for working out resistor dividers and a whole lot more, that's a free download from its site. My originals were brought over from experience using battery systems where you can't really know what sort of voltage you're getting as the battery starts to discharge and LDOs were a thing of the future... Even now I try to avoid them as any drop on a battery system you can do without is a good thing.
So the KISS (Keep It Simple, Stupid) principal comes back to bite me on the backside of course.
So do you even need to nail the current down to (say) 1mA per FET with a tolerance of +/- 1 pico%? Well no... So long as there's enough current (and voltage overhead) to keep the FET operating somewhere in its best operating region you're golden and you can do that with... a resistor. But each FET in a differential pair needs the same current so how do to that?
Turns out that a simple mirror (even without emitter degeneration) serves quite nicely thank you very much and loads the FETs in such a way that distortion is still very low but the reduced component count (I've even dropped the active current sink in favour of a simple resistor) keeps things much more manageable. Fewer parts mean less noise. One version had seven different transistors in it... which was when I thought... maybe this is getting a bit silly.
The performance is still exquisite (we have some PCBs of the earlier designs in China at the moment being finished off but it will be a couple of weeks before I get them). I'll know more then as they are the real icing on the cake - and this is the sort of icing you only get with Matt's designs. I'm trying to match the V2 electronics to Matt's beautiful work! There are two in the wind - one which drops into the existing THAT1512 and another that's more stand-alone but as they are only prototypes at this stage, ANYTHING could go wrong. The fun part is you never know until it comes back from the fab shop and the turnaround is about 4-5 weeks on my budget.
The power supply, if you're coming in from USB which most of us are, needs a lot of filtering. Think in terms of a ferrite bead and a couple of low ESR (ceramic) capacitors - about 100n in a Pi network should do you nicely. Never hurts to have a tantalum of (say) 100u just to polish off any line ripple. Most of the noise comes from external sources though - that's why Matt has used a faraday cage around the capsule. The impedance is such any nearby electrical noise couples right onto the lines - even in the couple of mm you might have from the contacts and gets amplified - A LOT.
Flipping the +5V rail to negative 5 can be done with a jellybean like a 7660 but the catch with those is they are not really suitable for audio as the oscillators run somewhere in the mid audio band and sound like a banshee hit it's thumb with a hammer. You can drive it from an external oscillator but then there's the extra complexity and the noise that produces... The Max1044 looks like a good alternative and it's what I'm using in a related design - hold the "boost" pin at Vcc and you're free and clear(er).
https://www.analog.com/media/en/technical-documentation/data-sheets/ICL7660-MAX1044.pdf
Of course it costs more than the 7660 but that's the price we pay for a chip that's more suitable for the purpose and that doesn't require lots more PCB space.
I love the Falstad simulator (weird bit of history, I used to work with Iain Sharpe who did the JS port - very clever guy!) but like all sims you have to be careful putting too much trust in them. JFETs are particularly gnarly as I discovered when I first started using discrete ones. Negative gate bias sounds weird at first, but it's the least of your problems when you realise the amount of manufacturing spread your circuit has to allow for if it's ever going to work. DOOP!
LTSpice is horrible to work with (bad on the PC, worse on a Mac) but TI-TINA (free from Texas) is very good, has a modern modern interface (still very Windows 95 if I'm honest). Texas has a new one but I'll admit that I haven't been able to have time to figure out how to make it work. Might have to read the manual. TINA is commercial so the TI version is stripped back but very useful indeed and you can change a lot of parameters without having to go to all the chew necessary with LTSpice. It's a bit like comparing an old word processor with a WYSIWYG document machine we get today. Not exactly Adobe InDesign but still a lot better than doing it all by hand and WAY faster. Perhaps too fast?
The best part of TINA is that you don't need to fiddle around with SPICE commands to make it work, just ask it for (say) an AC analysis and off it goes. You still have to do some work, but take it from me the Test-WTF?-DAMN!-Retest cycle goes a lot faster.
Here are some of the free tools that have been helping me.
https://www.ti.com/tool/TINA-TI
https://www.ti.com/tool/ANALOG-ENGINEER-CALC
Take everything I say with a pinch of salt, I might be wrong and it's a very *expensive* way to learn!
hi all, new to this cool forum, its seems it have many smart people.
i want to try to build this pretty microphone ( i have no idea about audio, and never touched this subject), but im ok with electronics.
so i sat down and try to see if i can make this circuit with audio to usb codec.
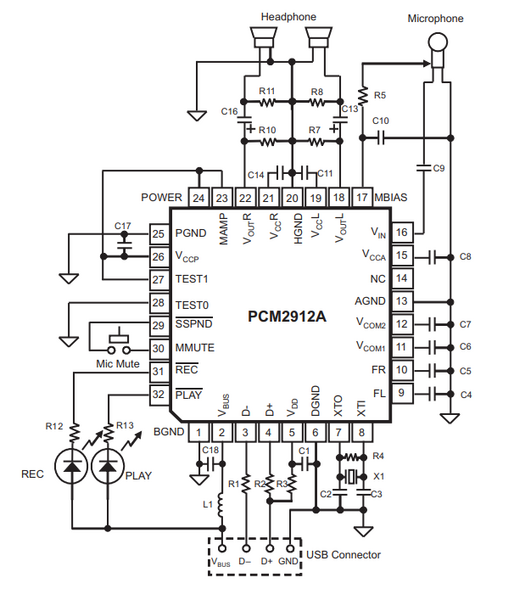
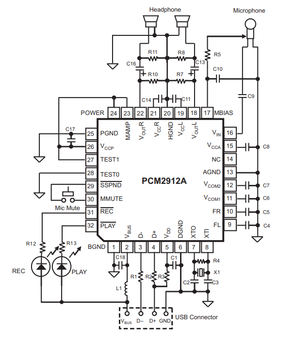
i designed it with pcm2912a with preamp (20db), take a look, is this look ok?
my main concern is that i do not know what is bias and vin vs mic + and mic - in @diyperks, i guessed it should be the same source and drain, but its an educated guess.
and im not sure why did he choose 2n4416 and not somthing else.
in any case, hope to see what you guys think on my design.
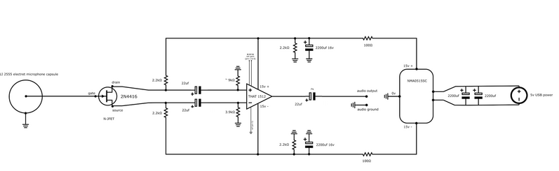
Mic bias is a 0.75V FET drive for a "lucky bag" electret.
There's nothing special about these capsules (except that they are exceptionally cheap and come with their own *internal* FET).
This is one way to do it - I did a PCB for these a month or so back under the Issac and Ella name although they were intended for a slightly higher voltage. Most of these FETS will handle up to 10V without breaking a sweat... or just breaking altogether.
You can wire them a couple of ways, common drain (as here) and the other is common source. Common drain lowers the impedance but increases the voltage by about a factor of 4-10, perhaps less. Common source gives more current "oomph" as allows the mic to operate at higher SPLs. It's impossible to know as every one is made as cheaply as possible so they use what they can get.
My gut feeling is three-quarters of a volt won't be enough to bias the 2n4416 sufficiently as FETs have very wide range of tolerances. It should work to some degree, it's not like we're talking huge voltages off the capsule, but how well is anyone's guess
I'd be reticent to use such a nice capsule like this with an ADC of this type but it's "what we got". Probably better to pull a tap from the 5V line to drive it in common drain mode (as shown in the datasheet). You'll still need a small capacitor from the mic out to Pin 16 on the ADC. If you don't you'll impress the +5V on there and while it likely won't damage anything, it will swamp the ADC completely and silence the mic.
Couple of other things that jumped out at me were the Xtal load capacitors and the L1 value. I'm not sure how well you're up on this area but you can't just chuck a couple of (say) 22 pF caps at some anonymous crystal and hope it works (I tried that once and fell on my face). Phil's Lab on YouTube has done a design similar to this and covers the calculations. Phil also has some great tips on decoupling which is essential in something like this.
I'm assuming your L1 value is a typo though. Did you mean 1 uH perhaps? Phil uses a ferrite bead of 120 R which should be pretty effective at nailing the radio from passing radio taxis (do we still have those?), mobile phones and so on.
Oh and don't just tie "shield" to ground, it's not the same thing and you might inadvertently couple noise back onto your ground plane. That's another gotcha that plagues the best of us. Rick Hartley and Eric Bogatan (both feature in Altium Academy videos) are your friends. Trust them they know what they're talking about, especially if you still think that electricity travels through copper wires.
Take everything I say with a pinch of salt, I might be wrong and it's a very *expensive* way to learn!
wow, thanks for the replay, it took me several times to read it in order to make sure i understand.
but i still have some questions:
There's nothing special about these capsules (except that they are exceptionally cheap and come with their own *internal* FET).
why did you refer to it as "capsules", this is just the line in for the ic?
My gut feeling is three-quarters of a volt won't be enough to bias the 2n4416 sufficiently as FETs have very wide range of tolerances
its 0.75vcc, so 0.75x5 =3.75v, its not good for 2n4416? should i get a different one?
I'd be reticent to use such a nice capsule like this with an ADC of this type but it's "what we got"
its not a good ic? if so, what i should use ? in the video he use an ic from a cable, i tried to avoide it.
You'll still need a small capacitor from the mic out to Pin 16 on the ADC
i have a 1uF cap there, is it not enough?
the L1 is 1uH and not uF of course, and the 22 pF is by the Typical Application section:
with this BOM:
Oh and don't just tie "shield" to ground, it's not the same thing and you might inadvertently couple noise back onto your ground plane. That's another gotcha that plagues the best of us. Rick Hartley and Eric Bogatan (both feature in Altium Academy videos) are your friends. Trust them they know what they're talking about, especially if you still think that electricity travels through copper wires.
and i didn't understand this part.
thanks very much for your time and effort.
Hi, I'm new to the microphone project and I've found just about all the parts I need on bitsbox, but I can't seem to find the exact capacitors needed, and I'm worried I'll get the wrong ones. Could someone send me a direct link to the right ones to use?
You don't need the non-polarised ones, Matt was just being careful but they can be a bit of a chore to find. This is how it looks with traditional ones.
I haven't amended the overlay so I hope this helps you get what you need at least.
Take everything I say with a pinch of salt, I might be wrong and it's a very *expensive* way to learn!
wow, thanks for the replay, it took me several times to read it in order to make sure i understand.
but i still have some questions:
There's nothing special about these capsules (except that they are exceptionally cheap and come with their own *internal* FET).
why did you refer to it as "capsules", this is just the line in for the ic?
My gut feeling is three-quarters of a volt won't be enough to bias the 2n4416 sufficiently as FETs have very wide range of tolerances
its 0.75vcc, so 0.75x5 =3.75v, its not good for 2n4416? should i get a different one?
I'd be reticent to use such a nice capsule like this with an ADC of this type but it's "what we got"
its not a good ic? if so, what i should use ? in the video he use an ic from a cable, i tried to avoide it.
You'll still need a small capacitor from the mic out to Pin 16 on the ADC
i have a 1uF cap there, is it not enough?
the L1 is 1uH and not uF of course, and the 22 pF is by the Typical Application section:
with this BOM:
Oh and don't just tie "shield" to ground, it's not the same thing and you might inadvertently couple noise back onto your ground plane. That's another gotcha that plagues the best of us. Rick Hartley and Eric Bogatan (both feature in Altium Academy videos) are your friends. Trust them they know what they're talking about, especially if you still think that electricity travels through copper wires.
and i didn't understand this part.
thanks very much for your time and effort.
First of all, it's not a problem, that's what we're here for and we're all learning from each other. I learned a new trick today that increases the value of a resistor (in circuit) by a huge amount while maintaining the same level of Johnson noise. I've used it many times but could never explain how it works.
OK, so "capsule" in this context just means the microphone "sensor" - the JLI2555 is the capsule for this discussion. Many cheap ones have an FET internally but that means you're limited to whatever sort of FET that is -and it won't be a low noise one (even though FETs are inherently quiet). To your point about power, that's what the bias is for - it powers the internal FET on a cheap microphone capsule. Note: this is also called an impedance matcher of even a buffer but it's all the same thing.
I'd test the voltage for the 2n4416 but I don't think I have a SPICE simulation for one, but as I said, I doubt that would be enough. The FET doesn't give a flying test lead where it's supply comes from so you can just use Matt's original, which I think is 30v wired the way he has it. You can take the feed from either source or drain lead so long as you isolate the DC from your USB chip with a capacitor. 1uF you have there should be more than enough.
FETs are fun little transistors - when you wrap your head around the weirdness. They constantly catch me out so I do almost all of my experimental work in a couple of SPICE simulators (LTSPice and TINA TI). At least that way I know what I've designed will work before I hit the soldering iron and make a complete dog's breakfast of it all. They're transconductance devices, not unlike the old valves of my day... actually valves were going out then and we had germanium transistors which were equally odd. Anyway.
Now that 22 pF cap is a tricky one - I can't really advise but there's a huge warning from the experts (Rick, Eric and others): never believe everything you see on a data sheet!
The 22p they've used there was probably fine with whatever resonator they had but if you get one that needs a different load capacitance your oscillator might not start at all and that means your chip won't work. So check the data sheet for the XTal you're getting and read it carefully, don't make my mistake
Phil's Lab has some back of a napkin calculations which I can't recall right now that will help enormously, but you have to allow for stray/parasitic capacitance in the equation which can really throw you.
Finally this shield thing.
Couple of points:
- Good grounding isn't something that just happens, you have to design it.
- Bad grounding will bite you so hard you won't be able to sit down for a week.
- Matt's shown this effect by putting a faraday cage around the mic head and shielded everything (rather cleverly) with solder wick.
- Randomly grounding the shield from the USB connection could couple noise from the PC back into your circuit. The shield should be connected to the faraday cage (i.e. the metal case) or just ignored. I think Phil Salmony from Phil's lab remarked you can ground it via a ferrite bead but it's not something I've tried.
Now, the hard part.
We're all taught that electricity moves through the copper wires.
That's wrong.
Sure, electrons are moving in the copper but they are moved by electromagnetic fields that move through the dielectric space (that's the FR-4 insulator your board will be made from).
If that's mashed your noodle, consider this: light is an electromagnetic effect and we don't need copper wires to see that.
Listen to the board carefully and you'll hear the sound of thousands of high-school physics teachers crying softly into their cornflakes.
Joking aside, this is a quantum effect. Radio, light, X-rays and so on are all electromagnetic effects. In effect we capture these effects and force them to move electrons around using wires. A few hundred years ago people didn't even know what electricity was until some clever chaps (quite a few including Tesla, Faraday, Maxwell, and many others in fact) figured it out.
This effect becomes a really gnarly problem when you get up into the GHz frequencies because it causes something called the "skin" effect where electrons are only moved in the "outer" layers of the copper wire. This isn't an issue until you start using a lot of current and then the wire that should be able to carry (say) 1 amp is only able to carry a tenth of that without melting!
There's a fantastic demonstration you can do at home that will prove this if you have the right equipment - I don't' have it but it looks a little like this:
As the frequency increases - and this starts in the low 10s of KHz - the signal return path begins to follow the shield rather than going down the shortest physical path. Here's Rick Hartley on this effect: You NEED to know this if you're designing a PCB for anything like as fast as this device.
Take everything I say with a pinch of salt, I might be wrong and it's a very *expensive* way to learn!
@marcdraco even though we are all here to study form each other, im grateful for the time you take for answering me.
im well aware about the the electrical and electromagnetic theory's, since im an EE and i work in chip design.
and still i have so much more to learn, i have designed a few PCBs in the past, but never somthing with audio.
i understood your concerns about the small caps near the crystal and i have no idea if it will work out before i test it, but i seen this in someone's project so i guess it will work, im not sure how good will it be compering it to @diyperks 2 parts assembly.
the first issue, i have no idea if the PCM2912a preamp is any good, and does the 20db gain strong enough.
the second issue there is a difference in the connection from the 2n4416 to the preamp since in the PCM2912a there is bias.
i also didn't understand the comment about the 2n4416 if he will open or not, since the gate is connected to the capsule and it should open if the capsule will create enough volts (-30vgs according to datasheet)
how is it relate to the bias? isn't it just like @diyperks capsule to gate connection?
and the last thing that get me confused, is your remarks about the GND, its true that GND can be noisey but i wouldn't expect it from a PC connection on USB, and if it do get noisey shouldn't a diode fix it ?
The channel is open at 0V, it's a depletion mode device - are you thinking enhancement mode MOS perhaps?The wiggle at the gate causes the channel to close (slightly) reducing the current and causing the voltages to change accordingly. Matt's differential design runs at unity and (according to LTSpice at any rate) should function at 1.5 V but a high(er)-voltage FET operating at such low levels of Vds is likely to start distorting - again this is the sort of thing that's best tested in circuit rather than simulation. LTSpice doesn't account for it, I haven't tried anything else yet.
Check out the curve here - at 1.5V Vds this is well into the ohmic (linear) region and you really want to be operating in saturation to get the distortion down.
20dB is only x10 but electrets are very sensitive anyway. I'm minded of the "Linkwitz" which put a popular Panasonic capsule into common drain mode to reduce the sensitivity so it could be quite sufficient.
Here's Mr Linkwitz on this topic - it's quite enlightening. I've done this mod and it does work but it was a very long time ago and the JLI2555 is a very different beast. https://www.linkwitzlab.com/sys_test.htm#Mic
The USB ground noise issue is something that I've never tested personally, I can only be guided by people like Phil Salmony who have. It's certainly true that shielding when you've got such fast edges is essential. There's a hilarious piece of irony from Rick Hartley who points out the design of the RJ-45 connector and the two little bits of sprung metal that make the shield - which, remember, connects to the metal case (forming a faraday cage). I can't imagine how a diode would help as they only really start to switch on properly at 0.6-0.7v. I expect that noise couples back from the shield into the ground.
Phil is quite responsive to questions on his channel and this is far more in his wheelhouse than mine! 🙂
Take everything I say with a pinch of salt, I might be wrong and it's a very *expensive* way to learn!
@marcdraco looking forward to updates
it would also be cool to have a diy microphone noise isolator that isolates voice and removes noise.
@axy_david That's weird, I was just thinking about you! I just got a small set of Hannah i40 boards from JLCPCB - I mean literally about half an hour ago! As good as they are (and they are good) they're a bit tight and I worry that used without a little bit of care, some of the components will butt up agains the ground ring on the JLI2555 - I've fixed this in the later versions but they're not back yet. It's 2-3 weeks between ordering and them turning up. I can't really front the money to get them sent over by DHL for small prototype.
Meantime I've got an upgraded version which is "pin compatible" with the original design and I'm doing an updated PCB for the original THAT1512 design - but having them made in China so we only need to drop a the through-hole devices straight into the board. Quick and easy with better shielding (and no coupling) than is possible with stripboards.
Take everything I say with a pinch of salt, I might be wrong and it's a very *expensive* way to learn!
@axy_david Sorry, I forgot to speak about noise isolation. This isn't really feasible (at least, not well) without digital filtering and even then it's hit and miss. The old telephone systems were optimised for the speech area (300-3K) but that's really crummy.
We can put a bandpass filter in to cover this area but the results are similarly bad.
It's very much a case of what do you want to do. The range of human hearing (for an adult over about 20 some) is about 20Hz to 15-18KHz give or take. It drops off as we get older or listen to too much loud music, etc. You can't get it back so everyone (seriously) look after your ears, you only get one pair and we can't fix them!
The human voice covers a everything from 100Hz right up - because although the communicable information is mostly in that narrow band (3-to-3) all the subtlety is in the harmonics and they stretch right up there. Try recording something in Audacity an running a Fourier analysis over it, you'll soon see what I mean. AI filtering can do this very well but that requires fairly powerful processors and (naturally) access to the neural network.
If you can be a little more specific as to your needs, I can certainly help. A simple 2 or 4 pole VCVS bandpass filter isn't too complex to make and positioned correctly it will remove most of the background hash.
Take everything I say with a pinch of salt, I might be wrong and it's a very *expensive* way to learn!
@marcdraco you are correct sir, i was think on em devices.
i think i will test the circuit and update with result, there is several point i want to test and see if its good or not.
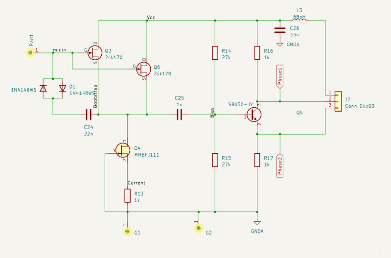
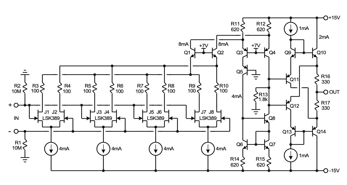
For anyone following along with these occasional updates here's my latest and (by simulation, anyway) quietest design yet. This uses a lot of circuit tricks that I've learned along the way to improve things even beyond what we're used to, such as paralleling two FETs for a 6dB reduction in noise voltage. You can use more but the effect drops off quite dramatically a bit like the inverse square law.
The 2SK170s are an example of what you can use, but any low-noise FET like the LS389 and LS489 should work well, but ensure that the current source FET is capable of drawing more current than the pair can demand, so typically the A-grade ones are best. There are other solutions which work and may be better and I'm working on those now.
This head design is intended to fit into a very restricted space (about 1" diameter circle) hence I've kept it fairly simple as it's a direct replacement for Matt's original single FET with vastly improved performance.
The final ones will be available in kit form with all the nasty little SMD parts pre-fitted so all you'll need to do is solder in the through hole parts and you're good to go. This is V4.0 the others are back from production but are too costly or too difficult to produce at home. I'm testing a slight variation at the moment which may (or may not) perform marginally better.
If anyone wants the PCB designs for the earlier ones, just drop me a PM.
Take everything I say with a pinch of salt, I might be wrong and it's a very *expensive* way to learn!
Looks like you're giving Rode a run for their money haha! Exciting!















